PBO Staple Fiber: Zylon PBO Fiber Overview
PBO staple fiber, scientifically known as Poly(p-phenylene benzobisoxazole), also called Zylon PBO fiber, is a high-performance fiber made from PBO filament through crimping, heat setting, and cutting. Due to its unique molecular structure and outstanding properties, it has become indispensable in aerospace, defense, and safety protection industries.
PBO fiber Zylon was first developed by American scientists. In 1998, Japan’s Toyobo achieved commercial production and dominated the global market. In 2018–2019, PBO fiber China production began, breaking foreign monopolies and making China the second country with industrial-scale PBO fiber production capability.
Molecular Structure and Core Properties
1. Ultra-High Strength and Modulus
- Molecular chain structure: Alternating benzene and benzobisoxazole rings form a rigid backbone, minimizing energy loss and maximizing stress transfer.
- High orientation: Liquid-crystal spinning aligns molecules into near-perfect crystalline structures for extreme strength.
2. Heat Resistance and Flame Retardancy
- Aromatic heterocyclic structure: Highly stable chemical bonds make it resistant to degradation.
- High carbon content: Graphitization forms a dense carbonized layer during decomposition, blocking heat and oxygen. LOI reaches 68%.
3. Weakness: UV Sensitivity
The oxazole ring degrades under UV light, causing chain scission. Solutions include protective surface coatings, copolymer modification, and application design strategies.
PBO Fiber Manufacturing Process
The PBO fiber manufacturing process involves strict control of polymer synthesis and spinning.
- Monomer purity: DAR·HCl and PTA must be extremely pure to achieve high-performance polymers.
- Solution polymerization: Conducted in PPA, forming lyotropic liquid-crystal solutions essential for spinning.
- Dry-jet wet spinning: Fibers are drawn in air gaps, then solidified in phosphoric acid baths, locking orientation.
- Heat treatment: Produces AS-type (as-spun) and HM-type (high-modulus) fibers.
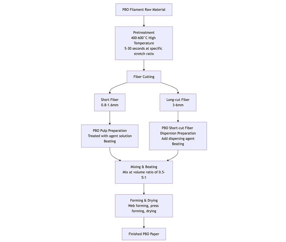
- Staple fiberization: Fibers undergo crimping, setting, and cutting into staple lengths or pulp.

Technical Parameters Comparison
To illustrate PBO fiber application advantages, here’s a comparison with other high-performance fibers.
| Performance Index | Unit | PBO (HM) | PBO (AS) | Kevlar®49 | Dyneema® | Carbon Fiber (T700) | Polyimide (P84®) |
|---|---|---|---|---|---|---|---|
| Tensile Strength | GPa | 5.8 | 5.8 | 3.6 | 3.5 | 4.9 | 0.5 |
| Tensile Modulus | GPa | 270 | 180 | 130 | 110 | 230 | 7.0 |
| Elongation at Break | % | 2.5 | 3.5 | 2.8 | 3.8 | 2.0 | 30.0 |
| Density | g/cm³ | 1.56 | 1.54 | 1.45 | 0.97 | 1.80 | 1.41 |
| Continuous Use Temp. | °C | >350 | >300 | ~250 | ~80 | >500 | ~260 |
| LOI | % | 68 | 68 | 29 | - | - | 38 |
| Decomposition Temp. | °C | 650 | 650 | 550 | ~150 | - | 450 |
Conclusion: PBO outperforms other organic fibers in strength, modulus, and heat resistance. It has no real PBO fiber alternative that matches its performance.
Application of PBO Fiber and Future Prospects
1. Emerging Applications
- New energy batteries: Application of PBO fiber in lithium battery separators enhances thermal stability, puncture resistance, and safety.
- Oil & gas exploration: Used in ultra-deep drilling cables, withstanding high pressure, heat, and corrosion.
- Personal protection: Enables intelligent firefighter suits with cooling and thermal insulation.
- Sports equipment: High-performance bicycles, rackets, and skis lighter than carbon fiber.
2. Future Challenges
- Cost: Reducing monomer costs and optimizing production to lower PBO fiber price.
- Surface modification: Eco-friendly methods to improve resin bonding.
- Localization: PBO fiber China continues advancing toward full-chain independence.

Conclusion
Zylon PBO fiber represents the pinnacle of modern synthetic fibers. Its mechanical, thermal, and flame-retardant performance make it irreplaceable in aerospace, defense, and safety. Despite cost and UV sensitivity challenges, PBO fiber applications are rapidly expanding. For those seeking PBO fiber buy online, understanding its PBO fiber production, performance, and markets is essential.








